免费领取“美容院管理系统”(源代码+论文)

免费领取“美容院管理系统”(源代码+论文)

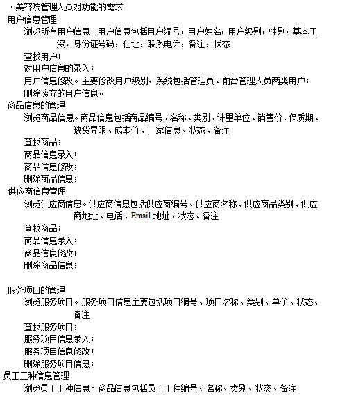
资源简介: ·美容院管理人员对功能的需求 用户信息管理 浏览所有用户信息。用户信息包括用户编号,用户姓名,用户级别,性别,基本工资,身份证号码,住址,联系电话,备注,状态 查找用户;

分享有礼

当前位置:帮我工作网 > 免费资源 > 免费计算机毕业设计作品 >

淘宝刷好评微信返现送资源














淘宝刷好评微信返现送资源
咨询客服
点击上方“咨询客服”按钮,进入淘宝店铺拍下付款,5分文字好评+分享+追加评价的截图给客服3个工作日内完成返现活动!留下您的邮箱+学校信息+资源地址或名称,我们的工作人员会12小时内把网页发到您的邮箱或者取得密码来此下载
如图:必须截评价图 红框区域必填
网页作业评分截图



相关特价学生网页设计作业成品 相关特价学生网页制作作业成品
学生网页设计作业成品怎么发送呢
. 微信传送
. 邮箱传送
. Q Q 传送
. 旺旺传送
学生网页设计作业成品有什么保障呢
. 官方优质模板
. 描述100%一致
. 诚信服务
. 安全交易
. 售后保障
学生网页设计作业成品有什么服务呢
. 协助修改页面信息
. 多渠道沟通
. 1:1售后指导
学生网页设计作业成品怎么支付呢
. 支付宝
. 微信支付
. 财付通
. 在线支付
帮我作业网服务介绍
. 大学生作业模板
. 定制大学生作业
. 计算机毕业设计成品
. 毕业设计定制

2005-2022 版权所有:帮我作业网 并保留所有权利

E-mail: 2656895362@qq.com ,1826816020@qq.com

乘车路线:2路 11路 38路珠江道路南国际新源大厦B座1104

联系帮我作业网 联系帮我作业网2656895362 帮我作业网 work85

冀ICP备18007408号-1

收缩
  • 联系帮我作业网客服