免费获取“机动车辆档案管理系统”(源代码+论文)

免费获取“机动车辆档案管理系统”(源代码+论文)

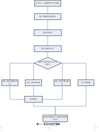
资源简介: 流程图简介:客户在购车完成,并交纳相关费用办理相关事宜之后,接下来就是车辆档案管理系统的任务了。首先输入车辆的基本档案信息,并且建立车辆维修档案和车辆年检档案。在后续工作中,车辆管理系统的任务就是在遇到相关任务时,对系统进行相应的添加、查询

分享有礼

当前位置:帮我工作网 > 免费资源 > 免费计算机毕业设计作品 >

淘宝刷好评微信返现送资源

目录:

系统功能简介:
车辆档案管理主要有车辆购车档案,维修档案,车辆年检记录,车辆档案评估四大功能,其功能树如下:

流程图简介:客户在购车完成,并交纳相关费用办理相关事宜之后,接下来就是车辆档案管理系统的任务了。首先输入车辆的基本档案信息,并且建立车辆维修档案和车辆年检档案。在后续工作中,车辆管理系统的任务就是在遇到相关任务时,对系统进行相应的添加、查询、维护等工作,并且可完成对车辆的评估工作。每次对档案进行改动,数据库中的数据都要得到相应的修改。在档案达到销毁日期时,清除数据库的有关记录(一般档案保留到评估车辆达到法定报废年限为止。)
车辆购车档案基本流程:

流程图简介:车辆购车档案是车辆档案管理的基础,只有先输入和存储车辆的基本信息才能为将来的维护管理打下基础。客户如果在可退期内退货,则要清除在数据库中的相应记录。如果车辆信息有所改动也要对数据库进行修改。档案管理人员的日常工作就是对档案进行维护。最终在档案达到销毁年限时,清除数据库中的记录信息。如果没有到达销毁年限,则继续保存着相应记录,并继续维护直到被销毁。







淘宝刷好评微信返现送资源
咨询客服
点击上方“咨询客服”按钮,进入淘宝店铺拍下付款,5分文字好评+分享+追加评价的截图给客服3个工作日内完成返现活动!留下您的邮箱+学校信息+资源地址或名称,我们的工作人员会12小时内把网页发到您的邮箱或者取得密码来此下载
如图:必须截评价图 红框区域必填
网页作业评分截图



相关特价学生网页设计作业成品 相关特价学生网页制作作业成品
学生网页设计作业成品怎么发送呢
. 微信传送
. 邮箱传送
. Q Q 传送
. 旺旺传送
学生网页设计作业成品有什么保障呢
. 官方优质模板
. 描述100%一致
. 诚信服务
. 安全交易
. 售后保障
学生网页设计作业成品有什么服务呢
. 协助修改页面信息
. 多渠道沟通
. 1:1售后指导
学生网页设计作业成品怎么支付呢
. 支付宝
. 微信支付
. 财付通
. 在线支付
帮我作业网服务介绍
. 大学生作业模板
. 定制大学生作业
. 计算机毕业设计成品
. 毕业设计定制

2005-2022 版权所有:帮我作业网 并保留所有权利

E-mail: 2656895362@qq.com ,1826816020@qq.com

乘车路线:2路 11路 38路珠江道路南国际新源大厦B座1104

联系帮我作业网 联系帮我作业网2656895362 帮我作业网 work85

冀ICP备18007408号-1

收缩
  • 联系帮我作业网客服